Resumen libro rebelion en la granja? Brainly.lat
Resumen de Rebelión en la Granja Resumen de Rebelión en la Granja La historia comienza con el
La importancia de Orwell radica en haber escrito textos universales. Rebelión en la Granja publicada en 1949 es una muestra de ello. Oponiéndose a Stalin, crea una fábula, dónde los animales son los protagonistas principales. La publicación de esta obra es polémica por cuanto fue rechazada por varios editores a pesar de considerarla una.
REBELION EN LA GRANJA Estacion Editora

Análisis literario. Rebelión en la granja es una novela satírica con un claro sentido alegórico que busca representar, a través de su contexto y personajes, la conducta del ser humano y los cambios que esta puede experimentar a causa de la posesión del poder. La obra también es considerada una fábula, debido al mensaje y a la enseñanza.
REBELIÓN EN LA GRANJA RESUMEN POR CAPÍTULOS

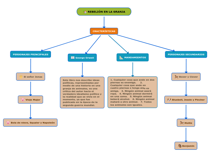
Frederick. El propietario de Pinchfield, la pequeña granja ubicada adyacente a la Granja Manor. Es un individuo duro que es conocido por sus frecuentes problemas legales y su estilo exigente de negocios. Él les engaña a los animales de su madera pagándola con billetes falsos. Frederick representa a Adolf Hitler.
Rebelión en la granja Cartelera de Cine EL PAÍS

La obra de George Orwell, narrada por Habib Homsi. Disponible también en Spotify (con audio mejorado): https://open.spotify.com/playlist/75R1gecMhGQqPtiTYkhx.
Reseña de Rebelión en la Granja, el libro de Orwell

Información confiable de Rebelión en la granja; George Orwell - Encuentra aquí ensayos resúmenes y herramientas para aprender historia libros biografías y más temas ¡Clic aquí!
REBELIÓN EN LA GRANJA LA crítica a la corrupción del poder

Análisis de Rebelión en la granja. De acuerdo al autor, Rebelión en la granja hace referencia a los hechos sucedidos luego de la Revolución Comunista (1917) y a la era estalinista en la Unión Soviética. A través de los animales, conocemos más sobre la vida en una comunidad igualitaria. Orwell deseaba denunciar la terrible dictadura.
Rebelión en las granjas de ayer y de hoy Beers&Politics

Rebelión en la granja (en inglés Animal Farm; también titulada en español como La granja de los animales) es una novela corta satírica del escritor británico George Orwell. Publicada en 1945, la obra es una fábula mordaz sobre cómo el régimen soviético de Iósif Stalin corrompe el socialismo llevándolo hacia un tipo de autoritarismo .
¿Qué podemos aprender de «Rebelión en la granja»? El Buen Librero

Page 3 of 117. 3 tor de Rebelión en la granja, y en la actualidad se halla en el Ar- chivo Orwell del University College de Londres. Tengo que agradecer mucho a Mrs. Sonia Orwell el haber
REBELION EN LA GRANJA ORWELL Comprar libro 9788492412778

GéneroAnimación. Drama | Animales. Animación para adultos. PolíticaSinopsisEstamos en la Granja Manor, en la Inglaterra de los años cincuenta. Hartos de los.
Rebelión en la granja Editorial Alma

El señor Jones, de la Granja Solariega, había echado llave a los gallineros antes de irse a dormir, pero estaba tan borracho que se había olvidado de cerrar las trampillas. Haciendo bailar de un lado a otro el anillo de luz del farol, se tambaleó por el patio, se quitó las botas junto a la puerta trasera, se sirvió un último vaso de.
Tipos Infames · REBELIÓN EN LA GRANJA · ORWELL, BOOKET 9788423359400

Drama Una noche, cuando el granjero Jones se ha ido a dormir borracho, todos los animales de la Granja Manor deciden luchar contra el hombre que los maltrata. Los animales planean una rebelión para acabar con la dictadura actual, se hacen con la granja: instauran sus leyes y sus propias normas, pero no será fácil crear un nuevo sistema.
Rebelión en la granja Resumen Rebelión en la granja Rebelión en la granja de Orwell En
Resumen de Rebelión en la granja, de George Orwell En 1945, George Orwell, que pasaría a la historia por su excelente libro 1984, publicaba su segunda obra más reconocida: Rebelión en la granja.Por aquel entonces, nadie se podía imaginar que una fábula sobre unos animales que toman el poder de su propia granja sería una sátira aguda sobre el régimen zarista, la Revolución Rusa y el.
REBELIÓN EN LA GRANJA Mind Map
RESUMEN DE LA REBELIÓN EN LA GRANJA DE ORWELL

George Orwell terminó de escribir Rebelión en la granja (el original: Animal Farm) hacia fines del año 43, pero admitió en el prefacio de la misma, la idea de retratar los desaciertos y consecuencias tras la revolución rusa.. Por: Diego Triveño Rivas. Es cierto que lo había visitado ya un par de años atrás. Pero la premisa de esta fábula es sencilla y despierta un inagotable número.
La "rebelión de la granja" es ahora y en todo el mundo ¡despierta o te arrepentirás

Uno de los grandes valores del estudio de Fernando Ariza radica en sus claves interpretativas. El tema central de Rebelión en la granja es la relación entre la corrupción y el poder.
Rebelión en la granja (edición definitiva avalada por The Orwell Estate) Digital book

George Orwell: Verdadero o Falso. Además de haber sido novelista, Orwell fue fotógrafo. 130 critiques sur ce livre. Estamos ante una joya literaria de qué manera tan brutal satiriza y crítica el stalinismo,aunque podría ser cualquier régimen totalitario de cualquier país.En la obra abundan las reflexiones,los perso.
.